3V升5V 3.3V升5V 1A 1.5A 2A DC-DC電源升壓芯片
3V轉5V/1A專用電源升壓IC 升壓模塊 電源模塊
適用于移動電源(5V,1A輸出)應用的小封裝(SOT23-6)升壓IC:SX1301
小封裝升壓IC 大電流3.7V升5V 1A電流SX1301
1A 升壓IC,SOT23-6高效率大電流升壓SX1301
開關型DC/DC升壓轉換器SX1301 供應iphone手機充電器升壓IC
3V升5V、5V升9V、5V升8V、5V升12V
3V升4V升5V升6V升7V升8V升9V升10V升11V升12V
5V升12V升13V升15V
3-4.2V升壓5V 1A低成本方案SX1301升壓超小型升壓IC
SX1301 供應3~4.2V轉5V 1A小封裝SOT23-6升壓芯片
SX1301 5V 1A智能手機后備電源用升壓IC,移動電源,穩壓IC
迷你音箱升壓IC,電動玩具專用電源供電IC
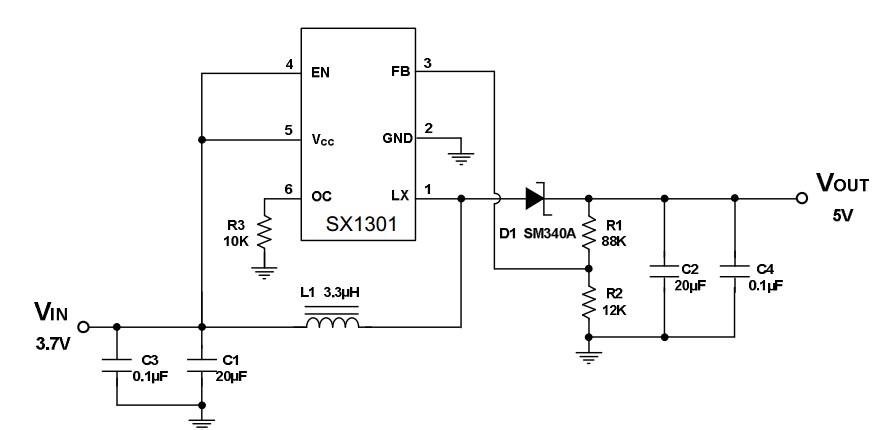
SX1301是一款小封裝(SOT23-6)、CC(恒流)模式的PWM升壓IC,適用于鋰電池(3~4.2V)輸出5V,1A的移動電源應用。SX1301輸入電壓范圍可由最低2.6伏特到最高6伏特,輸出電壓3.3--20V可調整且內部MOS輸出開關電流可高達2A,封裝為SOT23-6,工作頻率為1MHZ,可以搭配3.3uh小型貼片電感,減少成品體積,非常適合于數碼便攜產品電池供電,3G網絡產品,數碼相機,LCD液晶屏背光電路,太陽能照明路燈,網絡通訊等產品的電壓轉換。
SX1301內置過溫保護,關斷保護,欠壓保護,過流保護,并可以外接電阻調整最大電流值。
|
SX1301典型應用 | ||
|
應用 |
電流 |
效率 |
|
3V升5v |
1A |
86% |
|
5v升7.4v |
400MA |
92% |
|
5V升12v |
200MA |
90% |
